信息公开
学院首页
部门首页
信息公开制度
信息公开指南
信息公开目录
信息公开受理
信息公开年度报告
依申请公开
意见箱
党务公开
•
党风廉政建设情况
•
组织建设情况
•
思想建设情况
•
决议决定及执行情况
•
其他方面
其他
您的位置
:
首页
>
财务、资产及收费
>
财务制度
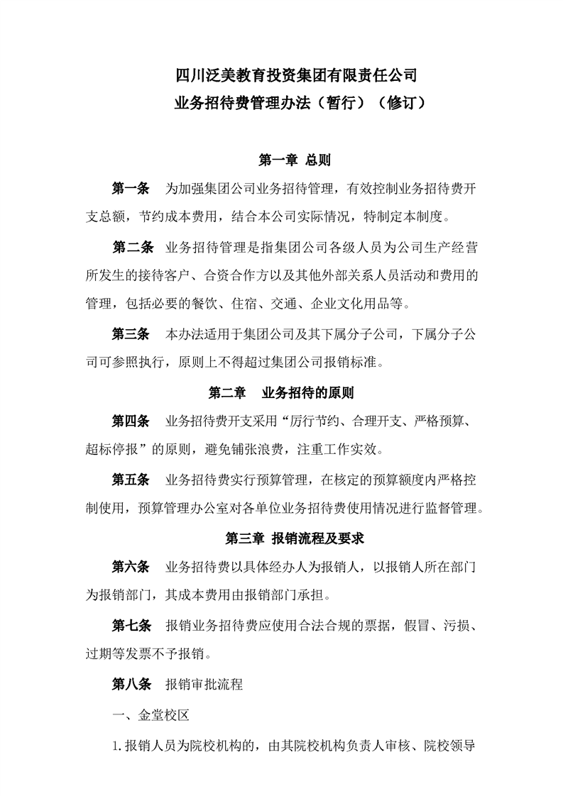
关于印发《集团公司业务招待费管理办法(暂行)》(修订)的通知
发布时间🚷:2022-10-20 15:55 来源: 点击🙋🏽♀️:2135
上一条:
关于印发《集团公司差旅费管理办法(修订)》的通知
下一条:
关于补充修订《四川泛美教育投资集团有限责任公司会计制度》的通知
信息公开
学院官网
电话:
0557-2399191
邮箱:szhybgs@163.com
地址:安徽省宿州市宿马园区马鞍山大道588号
2021-2025 © 版权所有:
采彡争霸
备案号:
皖ICP备92106539号-1
技术支持:
四川百信智创科技有限公司
官方抖音
官方微信
采彡争霸推荐信誉平台
🔊祝大哥2025新的一年里蛇转乾坤,旗开得胜,一路长红,财运缠身,前程似锦,一路辉煌💸💸
彩神-官网登录
🔥新平台开业,注册开户,待遇丰厚
彩神ll手机注册
高赔率,首存豪礼,彩票包赔
彩神8开户
注册绑卡有礼,超高反水,信誉保障
彩神争霸平台
多种彩票玩法,最权威彩票游戏平台
🔊🔊🔊
彩神cs官网
提供
快3
🌗、
时时彩
、
六合彩
💾✩、
赛车
、
棋牌游戏
、
彩票投注
等各类游戏娱乐
打造顶级的网上娱乐平台,界面美观,速度快,服务优质,安全稳定,带给您最佳游戏体验。
全网最佳信誉平台真诚欢迎您!!!
更多87彩票网担保平台
采彡争霸专业提供:
采彡争霸
👏🏻、
、
等服务,提供最新官网平台、地址、注册、登陆、登录、入口、全站、网站、网页、网址、娱乐、手机版、app、下载、欧洲杯、欧冠、nba、世界杯、英超等,界面美观优质完美,安全稳定,服务一流,采彡争霸欢迎您。
采彡争霸