信息公开
您的位置:
首页
/
基本信息
/
学校文件
/
学校规章
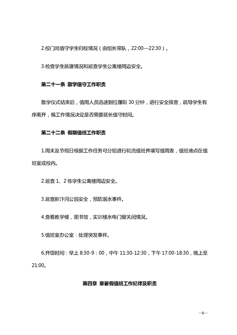
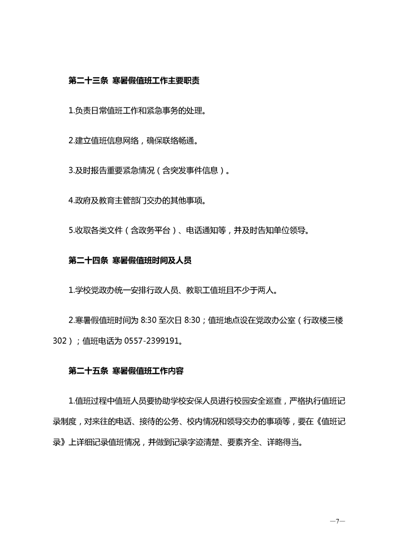
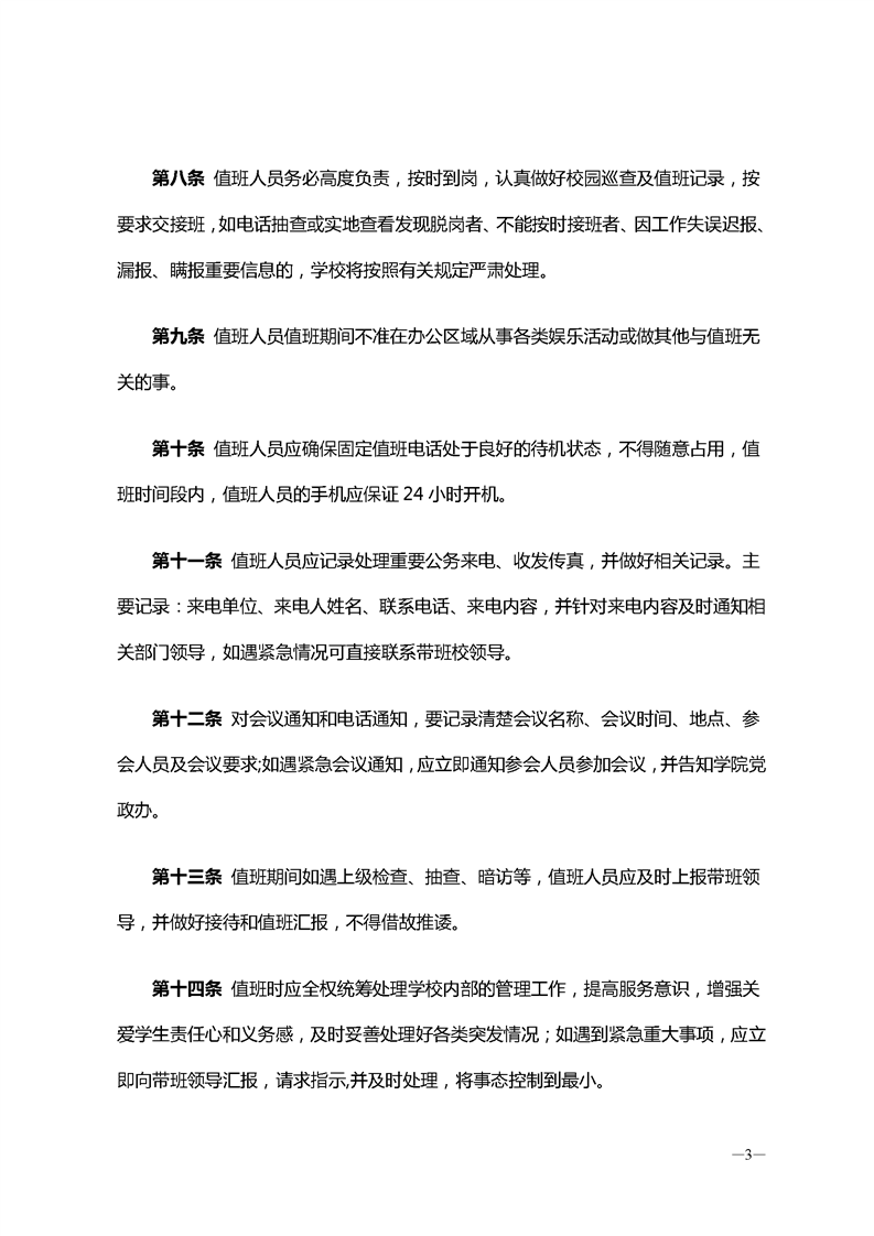
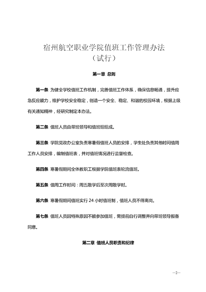
关于印发采彡争霸值班工作管理办法的通知
发布日期🀄️:2022年09月18日 10:50 来源⛹🏻: 点击🌿:2421
•
下一条:
新闻宣传工作管理办法
信息公开
地址:安徽省宿州市宿马园区马鞍山大道588号
电话:0557-2399191 邮编💅:234122
邮箱:szhybgs@163.com
CopyRight©采彡争霸
技术支持:
四川百信智创科技有限公司
网站首页
学院首页
信息公开制度
信息公开指南
信息公开目录
信息公开受理
信息公开年度报告
依申请公开
意见箱
党务公开
> 党风廉政建设情况
> 组织建设情况
> 思想建设情况
> 决议决定及执行情况
> 其他方面
其他
基本信息
> 学校概况
· 简介
· 采彡争霸机构设置
· 领导班子简介
> 学校文件
· 学校章程
· 学校规章
> 发展规划
· 中长期规划
· 年度计划
· 学校重点工作安排
> 教职工代表大会
· 相关制度
· 工作报告
> 学术委员会
· 相关制度
· 工作报告
> 信息公开年度报告
招生考试
> 专科招生
· 招生章程
· 录取信息查询
· 招生计划
· 咨询与申诉渠道
> 本科招生
· 招生章程
· 招生计划
· 咨询与申诉渠道
· 录取信息查询
> 继续教育
· 学历教育招生简章
· 招生计划
· 录取结果
· 教学管理相关制度
· 咨询与申诉渠道
> 留学服务
· 招生章程
· 招生计划
· 咨询与申诉渠道
财务、资产及收费
> 资产管理制度
> 财务制度
> 招投标信息
> 收费情况
> 资产使用
> 管理情况
> 各类预决算情况
人事师资
> 岗位设置管理与聘用
> 校内干部任免
> 人才招聘
> 教职工争议解决办法
教学科研
> 教师数量与结构
> 管理服务
> 学科与专业设置
> 教学质量年度报告
> 开设课程及相关
> 科研项目
学生管理服务
> 学生奖惩申诉
> 继续教育学生管理办法
> 学籍管理办法
> 公示
学风建设
> 学风建设机构
> 学术规范制度
> 学术不端行为查处
就业服务
> 就业指导与毕业生情况
> 毕业生就业质量年度报告
合作交流
> 中外合作办学情况
> 来华留学生管理
> 教职工出国(境)情况
采彡争霸推荐信誉平台
🔊祝大哥2025新的一年里蛇转乾坤,旗开得胜,一路长红,财运缠身,前程似锦,一路辉煌💸💸
彩神-官网登录
🔥新平台开业,注册开户,待遇丰厚
彩神ll手机注册
高赔率,首存豪礼,彩票包赔
彩神8开户
注册绑卡有礼,超高反水,信誉保障
彩神争霸平台
多种彩票玩法,最权威彩票游戏平台
🔊🔊🔊
彩神cs官网
提供
快3
、
时时彩
👰🏻♀️、
六合彩
🥭、
赛车
、
棋牌游戏
📈🐪、
彩票投注
等各类游戏娱乐
打造顶级的网上娱乐平台,界面美观,速度快,服务优质,安全稳定,带给您最佳游戏体验。
全网最佳信誉平台真诚欢迎您!!!
更多87彩票网担保平台
采彡争霸专业提供:
采彡争霸
、
、
等服务,提供最新官网平台、地址、注册、登陆、登录、入口、全站、网站、网页、网址、娱乐、手机版、app、下载、欧洲杯、欧冠、nba、世界杯、英超等,界面美观优质完美,安全稳定,服务一流,采彡争霸欢迎您。
采彡争霸