部门概况
新闻中心
通知公告
新闻动态
规章制度
学生资助
创业青春
健康教育
下载中心
安全保卫
搜索
网站首页
部门概况
新闻中心
通知公告
新闻动态
进入栏目 »
规章制度
学生资助
创业青春
健康教育
下载中心
安全保卫
廉政清风
团学支部党建
学工宝典
游客🏋️♀️,您好!
马上登录
首页
规章制度
详情页
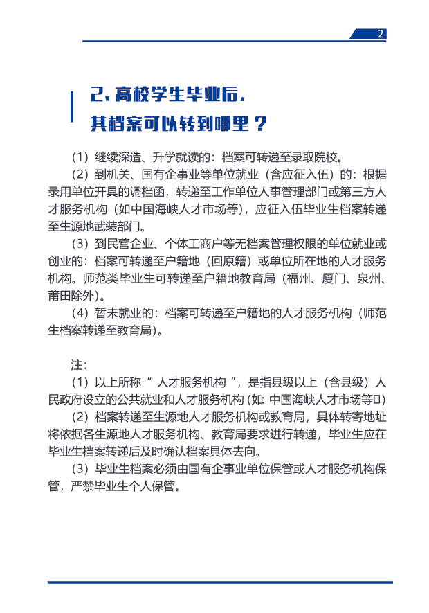
采彡争霸毕业生档案宣传手册
来源:学工处
发布日期🐹:2024-12-24
浏览:1198次
上一条🧚♂️:
院学〔2025〕7号 关于印发《采彡争霸辅导员宿舍 固定资产管理制度》的通知
下一条🏐:
中华人民共和国教育部《普通高等学校学生管理规定》
相关栏目
规章制度
推荐文章
关于在校大学生购买优惠火车票的通知
欢迎参与 | 采彡争霸辅导员工作压力心理自测
♥ ♥ 学院大学生勤工助学岗位在线申请通道 ♥ ♥
喜报 | 我校在福建省第七届中华经典诵写讲大赛中斩获多项殊荣♿️,美育育人成果再添新证
深耕心育阵地 护航青春成长——我校中职部组织开展学生心理健康专题教育活动
凝聚共识谋发展 融合共进谱新篇——学院召开中职学生管理工作专题座谈会
CopyRight © 采彡争霸学生工作处(学生工作部)
备案号:
闽ICP备30040598号
技术支持:网络信息中心
搜一搜,更方便
搜索
采彡争霸推荐信誉平台
🔊祝大哥2025新的一年里蛇转乾坤,旗开得胜,一路长红,财运缠身,前程似锦,一路辉煌💸💸
彩神-官网登录
🔥新平台开业,注册开户,待遇丰厚
彩神ll手机注册
高赔率,首存豪礼,彩票包赔
彩神8开户
注册绑卡有礼,超高反水,信誉保障
彩神争霸平台
多种彩票玩法,最权威彩票游戏平台
🔊🔊🔊
彩神cs官网
提供
快3
、
时时彩
、
六合彩
👐🏼、
赛车
、
棋牌游戏
、
彩票投注
等各类游戏娱乐
打造顶级的网上娱乐平台,界面美观,速度快,服务优质,安全稳定,带给您最佳游戏体验。
全网最佳信誉平台真诚欢迎您!!!
更多87彩票网担保平台
采彡争霸专业提供:
采彡争霸
、
、
等服务,提供最新官网平台、地址、注册、登陆、登录、入口、全站、网站、网页、网址、娱乐、手机版、app、下载、欧洲杯、欧冠、nba、世界杯、英超等,界面美观优质完美,安全稳定,服务一流,采彡争霸欢迎您。
采彡争霸