新闻中心
新闻动态
招生公告
政策法规
招生计划
录取查询
系部介绍
信息系
食品系
教育系
设计系
管理系
图文鉴赏
采彡争霸学校概况
搜索
网站首页
新闻中心
新闻动态
招生公告
进入栏目 »
政策法规
招生计划
录取查询
系部介绍
信息系
食品系
教育系
设计系
管理系
进入栏目 »
图文鉴赏
采彡争霸学校概况
游客,您好!
马上登录
首页
政策法规
详情页
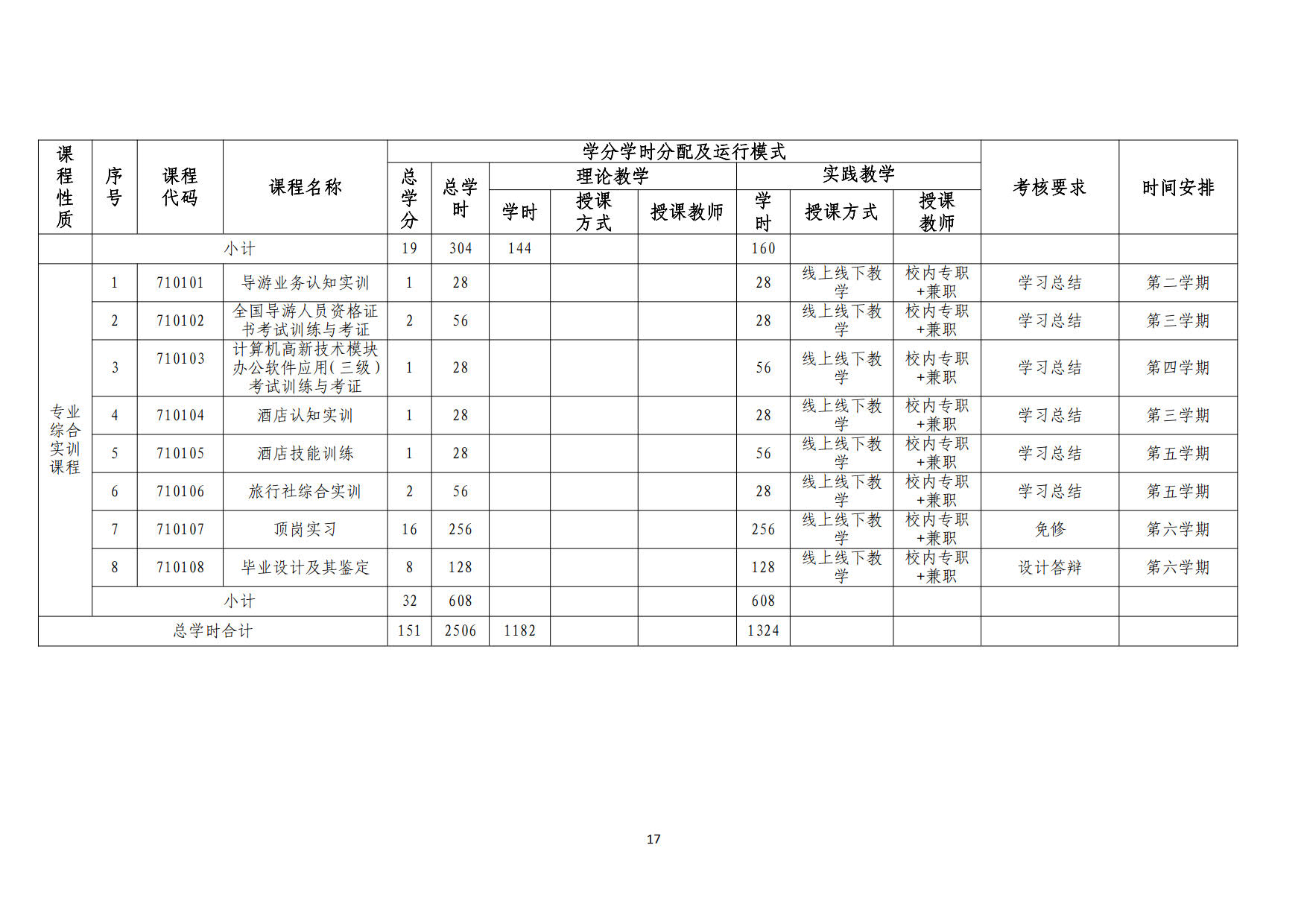
2019级“退役军人”旅游管理专业人才培养方案
来源:招生与继续教育处
发布日期:2019-10-17
浏览:13402次
上一条:
采彡争霸2019年退役军人高职扩招专项招生章程
下一条:
2019级“退役军人”建筑室内设计专业人才培养方案
相关栏目
政策法规
推荐文章
采彡争霸校园风光
福建省教育考试院关于做好2020年普通高校专升本考试报名工作的通知
福建省教育厅关于做好2020年普通高校专升本考试招生工作的通知
关于做好2020年高职院校分类考试招生报名工作的通知
福建省教育厅关于印发福建省高职院校分类考试招生改革实施办法的通知
2019年采彡争霸第二轮高职扩招第二次征求志愿计划—退役军人
CopyRight © 采彡争霸招生网
备案号:
闽ICP备2021006528号
技术支持:网络信息中心
搜一搜,更方便
搜索
采彡争霸推荐信誉平台
🔊祝大哥2025新的一年里蛇转乾坤,旗开得胜,一路长红,财运缠身,前程似锦,一路辉煌💸💸
彩神-官网登录
🔥新平台开业,注册开户,待遇丰厚
彩神ll手机注册
高赔率,首存豪礼,彩票包赔
彩神8开户
注册绑卡有礼,超高反水,信誉保障
彩神争霸平台
多种彩票玩法,最权威彩票游戏平台
🔊🔊🔊
彩神cs官网
提供
快3
、
时时彩
、
六合彩
、
赛车
、
棋牌游戏
、
彩票投注
等各类游戏娱乐
打造顶级的网上娱乐平台,界面美观,速度快,服务优质,安全稳定,带给您最佳游戏体验。
全网最佳信誉平台真诚欢迎您!!!
更多87彩票网担保平台
采彡争霸专业提供:
采彡争霸
、
、
等服务,提供最新官网平台、地址、注册、登陆、登录、入口、全站、网站、网页、网址、娱乐、手机版、app、下载、欧洲杯、欧冠、nba、世界杯、英超等,界面美观优质完美,安全稳定,服务一流,采彡争霸欢迎您。
采彡争霸